AMC1306EVM
AMC1306 SMALL REINFORCED ISOLATE
This user’s guide describes the characteristics, operation, and use of the AMC13xxEVM (AMC1303EVM, AMC1306EVM, and AMC1336EVM). A complete circuit description as well as schematic diagram and bill of materials are included
The following related documents are available through the Texas Instruments web site at www.ti.com.
1 EVM Overview
1.1 Features
This EVM supports the following features:
• Full-featured evaluation board for the AMC1303, AMC1306, or AMC1336 single-channel delta-sigma modulator
• Configurable AVDD and DVDD power supplies
• Screw terminals for easy access to analog inputs and outputs
1.2 Introduction
The AMC1303, AMC1306, and AMC1336 devices are 1-bit modulators with an output buffer separated from the input interface circuitry by a silicon dioxide (SiO2) isolation barrier. The isolation barrier provides galvanic isolation of up to 8000 VPEAK. When used in combination with the AMC1210 or other digital filter, the AMC1303, AMC1306, and AMC1336 can be used to achieve 16-bit analog-to-digital (A/D) conversion with no missing codes.
For use in high-resolution measurement applications, an effective accuracy of 14-bits can be obtained with a digital filter bandwidth of 20 kHz at a modulator rate of 10 MHz.
Throughout this document, the abbreviation EVM and the term evaluation module are synonymous with the AMC1303EVM, AMC1306EVM, or the AMC1336EVM.
2 Analog Interface
The analog input to the AMC13xxEVM is routed from a two-wire screw terminal screw at J1. This screw terminal gives the user access to the inverting and non-inverting inputs of the AMC1303, AMC1306, or AMC1336 depending on which device is installed on the board.
2.1 Analog Inputs
The analog input to the AMC13xxEVM board is comprised of direct connection to AINP and AINN through 0-Ω resistors R1 and R2. If filtering is required, R/C filter circuit options are possible using the footprints for C4, C5 and C8. The input circuit for the AMC13xxEVM is illustrated in Figure 1

3 Digital Interface
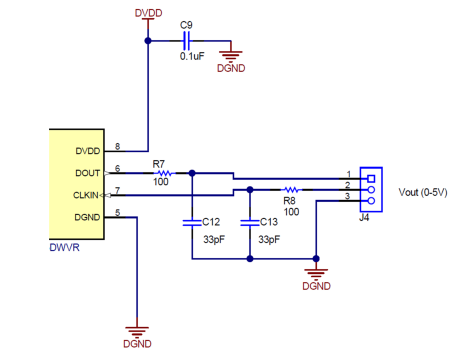
The AMC13xxEVM digital input/output is a simple three terminal screw connector located at J4. J4 pin 1 is the output data from the modulator installed in location U2. For the AMC1306 and AMC1336, pin 7 is the modulator clock input as shown below. A 5 MHz to 20 MHz modulator clock can be applied to J4.2 referenced to J4.3. For the AMC1303, pin 7 is the modulator clock output which can be monitored at J4.2 relative to J4.3.

4 Power Supplies
The AMC13xxEVM requires two separate power rails, 5 VISO and DVDD. 5 VISO is on the high voltage side of the amplifier. DVDD is on the user side of the amplifier.
4.1 AVDD Input
The default configuration of the EVM provides 5 V to 5 VISO through transformer T1 via U3, an SN6501 push-pull driver. A shunt on jumper JP1 is shorting pins 2-3, which routes the regulated 5 V from U1, a TPS76350, to pin 1 of U2. The screw terminal at J2 allows the user to provide their own AVDD source when the shunt on JP1 is covering pins 1-2. The AVDD supply should be between 3 and 5.5 VDC. The input power scheme is shown in Figure 3
The screw terminal at J3 allows the user to provide the DVDD source. The DVDD supply should be between 3 and 5.5 VDC.

4.2 Isolated Power and Analog Inputs: J1 and J2
The isolated power input to the AMC13xxEVM printed circuit board (PCB) can be applied directly to J2 pins 1 and 2
4.3 Device Operation
Once the analog and isolated power is applied to the AMC13xxEVM, the digital outputs become active. If the AMC1303 is installed at location U2, the device uses its own internal modulator clock. Screw terminal J4 has the connections as shown in Table 4.
5 Printed Circuit Board Layout

- LM3450AEV230V30/NOPB_TI(德州仪器)中文资料_英文资料_价格_PDF手册
- TPS72728DSEEVM-406_TI(德州仪器)中文资料_英文资料_价格_PDF手册
- WL1835MODCOM8A_TI(德州仪器)中文资料_英文资料_价格_PDF手册
- TAS5424BQ1DKDEVM_TI(德州仪器)中文资料_英文资料_价格_PDF手册
- ADS7042EVM-PDK_TI(德州仪器)中文资料_英文资料_价格_PDF手册
- TMDS570LS31HDK_TI(德州仪器)中文资料_英文资料_价格_PDF手册
- VCA8500BOARD_TI(德州仪器)中文资料_英文资料_价格_PDF手册
- DEM-SOT223LDO_TI(德州仪器)中文资料_英文资料_价格_PDF手册
- DAC8564EVM_TI(德州仪器)中文资料_英文资料_价格_PDF手册
- ADS8412EVM _TI(德州仪器)中文资料_英文资料_价格_PDF手册
- TPS61500EVM-369_TI(德州仪器)中文资料_英文资料_价格_PDF手册
- TPS7A6050EVM_TI(德州仪器)中文资料_英文资料_价格_PDF手册
- ADC3244EVM_TI(德州仪器)中文资料_英文资料_价格_PDF手册
- TMS320F280025C_TI(德州仪器)中文资料_英文资料_价格_PDF手册
- THS3217EVM _TI(德州仪器)中文资料_英文资料_价格_PDF手册
